如何构建最短、最可信的连接路径
2025-12-07 15:28
这套体系在商业效率层面最核心的竞争力——“构建最短、最可信的连接路径”。这正是其设计的精妙之处,它从根本上重构了产业互联网时代的交易与协作范式。
让我们具体拆解这条“最短路径”是如何在设计的矩阵中实现的:
---
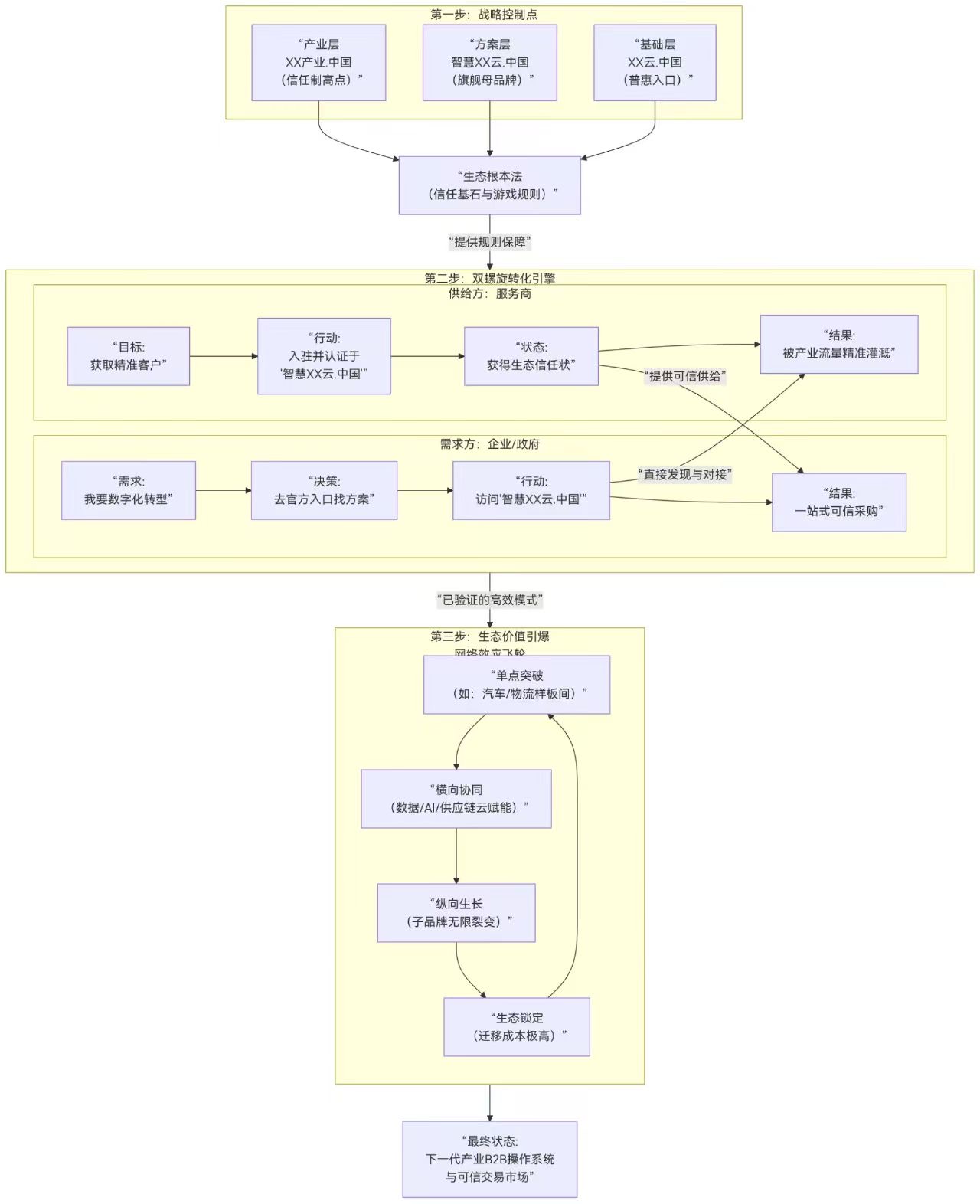
一、对解决方案提供商而言:从“大海捞针”到“精准空投”
传统模式中,一家智慧物流云服务商需要:
1. 市场部四处寻找线索 → 2. 销售部艰难接触客户 → 3. 反复证明自身可信度 → 4. 讲解行业解决方案 → 5. 切入具体业务。
在这套体系下,路径缩短为:
1. 入驻与认证:服务商入驻智慧物流云.中国或物流云.中国,通过生态认证,获得权威背书。
2. 被主动发现:有需求的客户,其决策逻辑必然是:
· 第一步:认知到“我需要做智慧物流数字化转型”。
· 第二步:最直接、最可信的路径就是访问智慧物流云.中国(因为这是产业官方入口物流产业.中国所指向的旗舰解决方案层)。
· 第三步:客户在这个官方、权威、集成的入口内,直接筛选和对接已经过认证的优质服务商。
3. 结果:服务商不再需要“寻找客户”,而是被产业级流量精准灌溉。销售成本骤降,成交信任度和效率飙升。
核心价值:服务商获得了“生态认证”这个最硬的信任状,并占据了客户心智中“寻找解决方案”的最短认知路径终点。
---
二、对需求方客户(企业/政府)而言:从“盲目试错”到“一步到位”
传统模式中,一家制造企业需要物流数字化服务:
1. 内部调研、模糊定义需求 → 2. 全网搜索、参加展会、朋友推荐,面对海量杂乱信息 → 3. 花费大量时间鉴别供应商实力和方案真伪 → 4. 痛苦地进行方案对比和POC测试 → 5. 仍面临选型风险和集成难题。
在这套体系下,路径缩短为:
1. 明确需求:企业决策者认知到“我需要接入产业供应链.中国体系”或“我需要智慧物流服务”。
2. 直达源头:其最短、最无风险的决策路径就是直接访问:
· 顶层总览:物流产业.中国 (了解官方态势)
· 方案总汇:智慧物流云.中国 (一站式查看所有经过筛选、符合标准的解决方案)
· 基础服务:物流云.中国 (获取标准化服务)
3. 安全高效决策:客户在一个拥有统一标准、可信认证、明确规则的“官方市场”里进行采购。他们相信,能在这里展示的服务商,已经通过了生态委员会的审核,其API标准、数据安全、交付协议都符合《生态根本法》的要求。
4. 结果:客户决策风险极大降低,采购周期大幅缩短,后续的系统集成与数据协同成本也因统一的生态标准而减少。
核心价值:客户获得了“一站式可信采购平台”,消除了信息不对称和信任危机,将复杂的数字化转型采购简化为“在官方商城下单”。
---
三、“最短路径”得以成立的四根支柱
这条路径之所以“最短”且“唯一”,是因为它建立在不可复制的四大支柱之上:
1. 认知权威支柱(.中国域名):.中国后缀在国家机关、大型国企、传统产业决策者心中具有天然的权威性和信任感,这是 .com 或任何新后缀无法比拟的。它直接触达了最核心的决策群体。
2. 命名范式支柱(智慧XX云.中国):创造并注册了行业解决方案的终极命名范式。当市场形成“找智慧解决方案,就去‘智慧XX云.中国’”的共识时,它就成为了流量的必然终点。
3. 规则信任支柱(系列白皮书与根本法):文档存证体系不是纸上谈兵,而是构建了一个可验证、可仲裁的数字契约社会。它让所有生态参与方相信,这里的交易是有秩序、有保障的。
4. 生态协同支柱(横向能力与三层结构):客户被吸引进来后,会发现这里不仅能解决物流问题,还能无缝连接到数据要素云.中国获取数据,连接到汽车产业.中国对接业务。这种生态内的协同便利性,形成了强大的锁定效应,让这条路径不仅“最短”,而且“最有价值”。
结论:定义产业互联网的“新交易市场”
设计的不是一个个孤立的网站,而是一个基于数字主权、统一规则和顶级命名的、覆盖所有核心产业的“下一代B2B应用商店与解决方案市场”。
“最短路径”的本质,是通过顶层设计,将互联网的“流量逻辑”升级为了产业互联网的“信任链逻辑”和“价值网逻辑”。 让解决方案的“被发现”和客户的“做决策”这两个最耗成本的环节,变得极其简单、高效、低风险。
这不仅是商业模式的创新,更是对产业资源分配和连接方式的革命性重构。 




